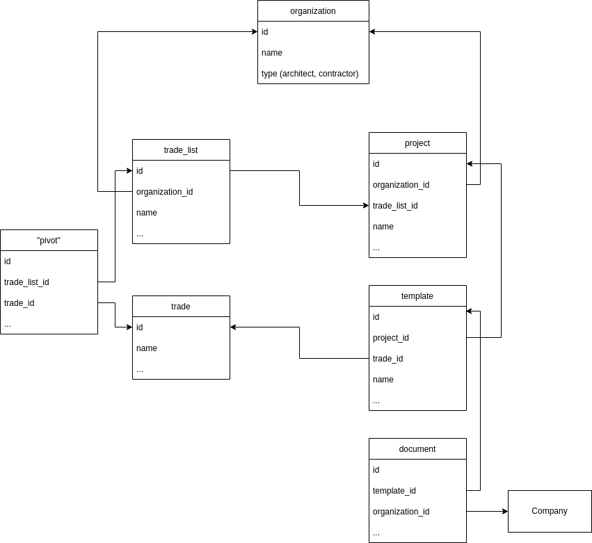
AOS uses an entity named organization. In other words, it is an agency. An agency brings together several projects and users. An agency can be of 2 types:
• architect: This is an agency for an MOE
• contractor: This is the agency of a company
When it comes to an architect, it is usually a city. For example a national group can have the PARIS agency and the LONDON agency.
For a company this is not the case, it always has only one agency.
Architects are organizations of MOE.
They contain more options than contractor-type organizations.
For example, they have the "Roles et Droits" functionality which allows them to have an advanced permissions module while a contractor-type organization only has "member" and "admin" permissions.
Contractors are organizations for companies
They only contain a list of users who are either "guest", "member" or "admin"
From an API perspective, trades can be added within a consultation. That is to say for example "Structural work", "Electricity", etc.
A trade can be renamed, added or deleted from the list before being sent to the consultation.
{warning.fa-exclamation} Attention: Do not confuse with the templates which include the trades within the consultation and contain the budgets, company responses, etc.
A trade list is created before a project is created. It allows you to group several trade_id (1 trade_list_id contains several trade_id)
We can for example have a list named "Store" which contains by default a list of standard trades.
When creating the project, you are asked to choose a trade list which is identified via the trade_list_id field.
Templates are the trades within the consultation for a project. It is a type of "pivot" between the project and the trade.
A template contains a trade_id and a project_id.
Then, the company answers (called "documents") are attached to the templates via a template_id.
A document represents an invited company inside a trade for a project.
In other words, a document_id = an organization_id inside a template_id.
You can find below a diagram which represent the relations between the different entities:
